なぜ戦争はなくならないのか

神宮寺淑人    

目次 第1章 第2章 あとがき
 

  第2章 争いと戦争は、どうしたら避けられるか

1.戦争の記録
 
 有史以来現在までの人類の歴史は戦争の歴史と言えるほどの多くの戦争が世界中で繰り返されて来ましたが、それらの多くは次のような用語と組み合わせた呼び名(例:○○の争い、○○の乱、○○内戦、○○の戦い、○○戦争等)がつけられ記録として歴史の中に残され語られてきました。

 争い 戦争 戦い 乱 征討 鎮圧 誅殺 討伐 失脚 殺害 反乱 追討 役 合戦 変 騒動 海戦 擾乱 挙兵 鎮圧 誅殺 討伐 失脚 反乱 追討 合戦 挙兵 騒動 擾乱 戦役 侵攻 遠征 反乱 内戦 反乱 征服 侵攻 虐殺 蜂起 衝突 革命 干渉 紛争 事件 暴動 動乱 危機

 この中には小規模で短期間のものから大規模で長期に亘るものまであると考えられますが、その大小を問わず、ここに挙げた用語の多さから人類の歴史の記録の中でも、戦争の歴史の記録が、いかに大きな位置を占めているかを物語っているような感じがします。


2.戦争の事実と歴史
 
 これまで人類は飽きもせず争いや戦争を繰り返えし、現在に至るも紛争やテロなどを含む、あらゆる種類の戦争が、世界の、あちこちに頻発しており、いまだに戦争の歴史に終止符がうたれず、世界は、とても平和とは言い難い時代が続いていると言っても過言ではないと言えます。そこで、ここでは過去から現在に至る主な戦争の歴史を振り返り、その実態を再認識して、あらためて戦争について考えて見ることにしたいと思います。

 そのために過去の国内及び国外の戦争の発生件数を時代別に調べて見ると次のようになりました。ただし、その数が多いこともあり国内については件数に留め戦争や争い名称は代表的なものを挙げるものとし、外国については対象とする戦争の対象範囲を紀元前からの人類の活動の中心であった思われるヨーロッパに絞ることとし列挙するのは件数のみとしました。もし挙げるべき戦争の対象範囲を全世界に広げたとすると、これらから見ても、その多さはは驚くべきものがあるのではないかと考えられます。

2.1 日本国内の争いと戦争
 
1)縄文時代 件数不明
 縄文時代後期のものと思われる高砂貝塚(たかさご 北海道虻田郡洞爺湖町)から集団間戦闘での損傷を強く示唆する人骨が発掘され、わずかですが何らかの争いがあったと推測されています。

2)弥生時代 件数不明
 稲作の伝来による米の収穫量増大から富の蓄積と偏在化が進み、その奪い合いから多くの争いや戦争が、あったことが環濠集落跡、高地性集落跡の存在と中国の歴史書から伺えます。

3) 古墳時代(大和時代) 75件
大国主神による八十神の平定(出雲国)
神渟名川耳尊と手研耳命の皇位継承争い(奈良県)
忍熊王・?坂王の乱(播磨国、摂津国、紀伊国、山城国、近江国)
大山守皇子の乱(山城国)
吉備氏の乱(吉備上道臣田狭の反乱)(任那)
白村江の戦い(新羅 - 錦江河口付近)ほか

4)平安時代 57件
承平天慶の乱(関東)
前九年の役(ぜんくねんのえき 陸奥国)
平治の乱(へいじ 京周辺)
富士川の戦い(ふじがわ 駿河国)
一ノ谷の戦い(いちのたに 摂津国)
屋島の戦い(やしま 讃岐国)ほか

5)鎌倉時代 55件
衣川の戦い(ころもがわ 陸奥国)
梶原景時の変(かじわらかけとき 駿河国)
承久の乱(じょうきゅう 関東、東海、北陸、近畿)
千早城の戦い(ちはやじょう 河内国)
分倍河原の戦い(ぶばいがわら 武蔵国)
湊川の戦い(みなとがわ 摂津国)ほか

6)室町時代 65件
金ヶ崎の戦い (南北朝時代)(かねがさき 越前国)
四條畷の戦い(しじょうなわて 河内国)
小手指原の戦い(こてさしがはら 武蔵国)
武蔵平一揆の乱(むさしへいいっき 武蔵国)
北畠満雅の挙兵(きたばたけみつまさ 伊勢国)
分倍河原の戦い(ぶばいがわら 武蔵国 - 東京都府中市)ほか

7)戦国時代 237件
応仁の乱(おうにん 山城国、近江国、河内国など)
第一次川中島の戦い(かわなかじま 信濃国)
桶狭間の戦い(おけはざま 尾張国)
武田信玄の駿河侵攻(たけだしんげん 駿河国)
姉川の戦い(あねがわ 近江国)
比叡山焼き討ち(ひえいざんやきうち 近江国 - 滋賀県大津市)ほか

8)安土桃山時代 197件
越前一向一揆(えちぜん 越前国 - 福井県)
天目山の戦い(てんもくざん 甲斐国 - 山梨県甲州市)
本能寺の変(ほんのうじ 山城国 - 京都府京都市)
賤ヶ岳の戦い(しずがたけ 近江国)
小牧・長久手の戦い(こまき、ながくて 尾張国)
小田原征伐(おだわら 関東地方)
関ヶ原の戦い(せきがはら 全国)
会津征伐(あいづ 東北地方)ほか

9)江戸時代 59件
琉球侵攻(りゅうきゅう 琉球国 - 沖縄県)
大坂の陣(おおさか 摂津国など)
郡山城の戦い(こおりやまじょう 大和国 - 奈良県大和郡山市)
薩英戦争(さつえい 薩摩国)
禁門の変(きんもん 山城国 - 京)
下関戦争(しものせき 長門国)
長州征討(ちょうしゅう 長門国、周防国)
鳥羽・伏見の戦い(とば、ふしみ 山城国)
上野戦争(うえの 武蔵国)
会津戦争(あいづ 陸奥国)ほか

10)明治 34件
佐賀の乱(さが 佐賀県)
萩の乱(はぎ 山口県)
西南戦争(せいなん 熊本県、宮崎県、大分県、鹿児島県)
田原坂の戦い(たばるざか 熊本県)
熊本城の戦い(くまもとじょう 熊本県)
城山の戦い(しろやま 鹿児島県)ほか

2.2 ヨーロッパに於ける争いと戦争
 
 ヨーロッパ域内でも、さかのぼればギリシア神話の中にも出てくるほどの多くの戦争が昔から行われ語られて来ましたが、ここでは有史以来について時代ごとに歴史上の件数を挙げてみると次の様になっているようです。

 紀元前500年以前 35件、紀元前200年以降 25件、1?10世紀 48件、11世紀 29件、12世紀 16件、13世紀 37件、14世紀 46件、15世紀 61件、16世紀 47件、17世紀 47件、18世紀 47件、19世紀 60件、20世紀 188件、21世紀 25件

2.3 過去の国内の戦争の歴史から学ぶべきもの
 
 ここに紹介した戦争の事実と歴史からも判るように日本国内でも、その昔から、いかに多く争いや戦争が行われていたかを知ることができますが、しかし最近の傾向として国内での戦争を語り平和を議論するときには、これらに対する関心は薄く、すべからく直近の第2次世界大戦が主な対象であることが多いような気がしています。

 それは第2次世界大戦が、ごく最近の出来事であり、もっとも身近に戦争を知る機会ともなっていることから、その情報と知識の範囲が、そこに限られることが多くなる事は致し難いこととは思われます。

 しかしながら戦争と平和について語る時に過去に日本にも第2次世界大戦だけに留まらない多くの争いや戦争があったことを認識することは戦争を繰り返さないために何を考えるべきかを学ぶために必要なことではないかと思われます。

 特に今の学校教育の中では国内の過去の争いや戦争については主に第2次大戦を中心として単なる歴史の事実と結果(原爆投下、沖縄戦、東京空襲等)としか伝えていないような気がしていますが、それは戦争の一部であり、その、すべてを語っているとは言い難いのでは考えられます。このことからから、「戦争には結果だけでなく要因がある」という観点から過去の戦争の歴史をさかのぼって先入観や固定観念にとらわれない要因の分析を行い、もう少し踏み込んで身近な問題としてとらえて行く必要があるのではないかと思っています。

3.本能外欲求への挑戦と克服
 
 ここに列挙した国内外の戦争の歴史から判るように人類は昔から信じられないほどの多くの争いや戦争を絶え間なく飽きもせず繰り返えし多くの生命財産を失って来たであろうことには、あらためて驚かされることです。しかしながら、それにもかかわらず人類は滅亡することなく、ここまで文明を発展させて歴史を築いて来たことは、これも驚くべきことではあります。これは人類が争いの要因となる本能外欲求と、うまく付き合うことにより何らかの形で、これを抑制しコントロールして戦争や争いから起こる多くの課題を克服してきた歴史上の事実であり、その成果でもあるとも言えるのではないかと考えられます。

 そして、また、これは人類が長い歴史の中で本能外欲求の存在を当たり前のこととして試行錯誤を繰り返しながら受け入れ今日(こんにち)まで、これらを克服して来たことを物語っていることとも思えます。これにより本能外欲求は、あながち頭から否定すべきものでなく人類の生存には必要な人間の本性の一つ(創造性、発明、発見の源泉等)とし考えざるを得ないものとなったものと思われ、どうしたら争いや戦争を避けられるかを考える時、これら人類の本能外欲求への挑戦と克服の歴史を知ることが重要になるのではと考えられます。

4.“もめ事”と争いの回避
 
 第1章でも述べてきたように人間は、生まれながらにして生きていくための最低必要な本能欲求の他に人間ならではの本能外欲求を備えていて、それらに従い自分の利益を優先して常に行動する存在であると考えられています。従って、行動に何の制約のない状態であれば、すべての人間には自分の欲求と都合によって自由に何でも好きな事が出来る自然権ともいうべき権利が平等に与えられていると言っても過言ではないと言えます。

 しかしながら、もともと人間は社会性動物であり無人島に一人で暮らす場合を除き、すべての人は家族を始めとする二人以上の何らかの集団(職場組織、行政組織、社会組織等)に属し他人との関係を維持しつつ助け合っていかなければ生きていけない存在でもあるとも言えます。

 従って、その集団の中で一人一人が、この自然権を行使し、それぞれ自分の都合を優先し本能外欲求に基づき他人の迷惑を考えず自分勝手な行動をとれば当然ながら、そこには何らかの利害の対立が起こり“もめ事”が発生し争いに至ることが予測されます。

 小さい集団であれば、“もめ事”は、お互いに顔を見ることの出来る信頼関係で認め合い、折り合いをつけることで争いの発生を極力、避けることが可能と考えられます。しか し集団が大きくなるにつれて、それは、つながりの少ない多様な価値観の持つ人々の集りになることから、そのまま放っておくと信頼関係の希薄さから利害対立が増え、それに伴う“もめ事”と争いが多くなり、それが集団に秩序の乱れと混乱を招き、最悪、その集団の崩壊をもたらすことになりかねないと考えられます。

 そこで争いの発生を抑え混乱を招かないためには、お互いに譲り合い、たとえ意に沿わないことがあっても、それを我慢する努力が各自に求められてくるものと思われます。それは個人が持つ自然権の一部を各自が制限し、場合によっては、その一部を放棄することに繋がりますが、そのことにより集団の平和を優先することとなり “もめ事”や争いが抑えられ集団の崩壊を避けることで各自の安全生活が確保されるということに繋がることになります。

 このことは言い換えると個人が自然権の一部を集団に譲渡する事を約束することで、その集団を個人が争いに巻き込まれないような社会にすることで個人の生命財産を守ると言う、それは一種の個人と集団との間の約束であり契約とも考えられることになるのではないかと思われます。

5.契約と法にもとづく社会システムの誕生
 
 次に、ここでいう個人と集団との間の契約の内容は、お互いに守るべき“決め事”として明確化され、その透明性が確保される必要になることから、その内容については、その集団を構成する人々の合意と納得を得ることが求められることになります。それは、お互いの信頼関係により人として守るべきマナーに基づく道徳の範囲であり口約束でも守られる環境にあるのであれば特に何もしなくても“もめ事”は避けられる事になります。

 しかしながら集団が大きくなるにつれて信頼関係が希薄になり道徳だけでは対応出来なくなった段階では契約の内容の受け止め方や、解釈の違いから個別に正当化されたり乱用化されたりすることが予測されます。これを防ぐためには“決め事”を単なる口約束ではなく個人と集団との間の契約として誰でもいつでも確認出来る何らかの形にしておく必要が出てくると思われます。この形にとされたものが現在の法(法律)に当たるものと思われますが、これにより集団を混乱させないための一つの手段としての法の存在が大きな役割を果たすことになります。

 しかし、その法をうまく機能させ、その効力を発揮させるためには法をつくり、それを周知徹底し、これを守らせ、法違反を取り締まるための役割を果たす共通権力を集団の中に作ることが必要になってくることになります。

 このため、この共通権力は結果的に法に基づき与えられた権限の中で個人を合法的に強制し、束縛する存在になると思われますが、個人は、これを容認することで、その見返りとして、もめ事や争いから生じる犯罪から免れ、その生命財産が集団から保証されることが期待されることになり、それにより、ここに個人が安全な生活が確保できるという仕組み(システム)が形成されることとなります。

 これを現在に置き換えてみると集団に当たるものが国家であり、共通権力に当たるものが政府に該当するものと思われますが、これにより他人のものを盗んだり誰かに暴力を振るったりしたものは警察によりとらえられ法により裁判所で裁かれ何らかの刑罰を受けることになります。つまり、これにより政府が、その合法的に与えられた権力により法を執行し、その効力を保証し、社会の中の”もめ事”と争いを抑える事で社会全体の安定と平和が維持されると言うこととなります。

 そして現在に生きる私たちが武器を持たず人混みのなかを無防備に歩ける上に自分の財産が他人から奪われる事なく安寧な生活が送れるのは、これらによるものであるとも言えます。

 このように人類は集団である国民を構成する個人と、その集団の共通権力である政府との間で、お互いの譲り合いによる契約を交わすことにより争いや戦争の要因である人間の持つ本能外欲求を抑える事で法に基づく社会をつくり個人の生命財産と安定した生活を守り確保するという社会システムを、人類の知恵として生み出したと言うことになります。

 この社会システムは基本的に民主主義のルーツとなり、その後の人類の歴史の中で、大きな役割を果たすことになりますが、その誕生は争いを、どうしたら避けられるかについての長い歴史の中で育まれてきた人類の挑戦と努力の結果であり人間の知恵の産物であるとともに人類が生み出した偉大な歴史的英知の一つであるとも言えるのではないかと考えられます。

6.社会契約説 の誕生
 
 この社会システの考え方は主に18世紀のヨーロッパの時代背景の中で起こったフランス革命を契機として広がり、これにもとづく国家の正当性については当時のヨーロッパで活躍していた思想家のホッブズ、ロック、ルソーらによって主張され結果として、これらは世に言う社会契約説と呼ばれ一般化されることとなりました。

6.1 トマス・ホッブス(1588-1679)
 ホッブズはイギリスの思想家で絶対王政を擁護する政治理念を唱えて歴史上、その名を留めている人物です。人間は本能外欲求に従い自分の利益を優先して常に自由に行動するという自然権をもっていると考えられていますが、この自然権の行使を制約するものがなければ「万人の万人対する戦い」による殺し合いが始まり人間の最も基本的な自己保存権までもが脅かされることになると考えられます。

 そこで当時のヨーロッパの時代背景をもとでホッブスは、この自然権を制約し戦いのない平和な社会を維持するには強力な権力を持つ絶対王政が治める統治が最良であるという政治理念を持ったことから絶対王政を擁護することになったとものと思われます。ここでの絶対王政に於ける絶対君主の権力は神から授かったものとされ絶対不可侵であると言うことから、この政治理念は「王権神授説」とも呼ばれました。

 これにより絶対王政のもとでは領民は絶対君主に逆らうことは出来ず全面的に従わなければならないことになりますが、一方で、その権力により混乱や戦いは避けられることになり領民の生活の平穏は、とりあえず担保される言うことになります。これは一方的なものとはなりますが絶対君主と領民との間で暗黙のうちに一種の契約が成り立ったとも受け取ることが出来るのではとも考えられます。

 その代表例がヨーロッパではエリザベス2世やルイ16世であり日本で言えば天下統一を目指した信長、秀吉、家康の時代ではないかと思われます。

6.2 ジョン・ロック(1632〜1704)
 ホッブスの「王権神授説」を批判し否定して次に現れたのがイギリスの名誉革命時代の思想家であるロックです。ロックは人間の自然状態とは「他人の自由を侵害してはならない」という人間の理性にもとづくものであり、そこから人間の持つ自然権は「 自由・平等」であると主張しました。これはホッブスの人間は自分の利益を優先して行動する自然権を持つとする性悪説に対してロックは人間は理性にもとづいて行動するという自然権を持つと考える性善説を採ったことによる違いから来ているものと思われています。

 しかし「自由・平等」の解釈には幅があり、それが公正に解釈されなければ、それがもとで争いになり戦争となる場合が考えられることから平和な社会は保障されません。そこでロックは、この自然権の保障を確実なものにするために「自由・平等」を公正に解釈する公的機関として立法権、執行権を持つ国家の存在を考えました。

 国家は国民により構成され、公的機関は、その国民から選ばれ国家を運営する政府として機能することとなります。これにより国民は、立法権、執行権を国家に信託することで国民と国家の間の契約が成立することとなり、これにより与えられた国家の合法的な権力で平和を維持することを容認することになります。一方、国家が、その権力を濫用する場合は、国民は契約を変更するための抵抗権、革命権を持つとした社会契約説にもとづく現在の三権分立(立法、行政、司法)を基本とした民主主義につながる政治理念を提唱しました。

 ここでは国家の権力は合法的なものであるにせよ局面では国民を強制的に支配することになるため、その権力は国民を束縛し自由を奪う一種の抑圧機関なりかねないと、その存在を危険視する側面もあります(無政府主義)。しかし、その見方からすれば国家は、出来ることなら、ない方が良い訳ですが、その存在は社会の平和を維持するためのもので、それは不完全ながら人間が争いや戦争を避けるための必要悪と見なされて現在に至っていると考えられます。

6.3 ジャン・ジャック・ルソー(1712-1778)
 ルソーは絶対王政期のフランスで「社会契約論」(1762)を著しフランス革命に大きな影響を与えたと言われるフランスの思想家です。ルソーのいう人間の自然状態とは未開の時代の未開人であるとし「自然に帰れ」と主張しました。

 未開の、まだ社会共同体のない世界では人間は生まれながらにして自由・平等であったはずなのに文明が発達することで土地の私有が始まると貧富の差が生まれ平等が崩れて権力者の支配に苦しみ、自由がなくなっていったと考えました。そこでルソーは、この自由・平等を本来人間が持つ自然権と考え、これにもとづいた社会契約を結んで全体の利益と幸福を取り戻すことを考えました。

 また、ルソーは人間の意思を私欲にもとづく全体意思と全体の利益にもとづく一般意思とに分け、一般意思が全体の利益と幸福をめざす国民の総意にもとづく国民の権利と考え、この権利を国家に譲渡する契約を結ぶことにより国家を統治し国民の平和を維持すると考えました。また一般意思は国民の総意によるべきもので個々の国民が自ら主権を行使しなければ民主主義ではありえないとして直接民主制を主張し代表民主制を批判しました。

 しかし全体意思と一般意思とを明確に分けることは難しく国民の総意が常に正しいとは限らないことと国民全員が参加することは非現実的でもありルソーの主張は理想的と評価され現在でも直接民主制を採用している国は、まれと考えられます。しかし、この政治理念はフランス革命に大きい影響を与え絶対王政から主権を国民に移行させたことで評価されることになりましたが、その後の20年後にはナポレオンの出現により再び王政が復活することになりました。

7.共和制の誕生
 
 それまで絶対君主や領主が支配していた18世紀のヨーロッパでフランス革命(1789)が起こり、それを契機に絶対王政(君主制)が崩れ主権が国民へと移行した国民国家の誕生を見ることになりましたが、これが社会契約説に基づく政治体制としての共和制が生まれる契機となったとされています。

 共和制は主権者が国民であり、その主権の一部を国民から信託され権限を与えられた政府が3権分立(立法、行政、司法)のもと国民の平和と安全を保障するという政治体制であり、これは国民と政府の間に取り交わされた一種の契約の結果と見なされています。

 一般に契約関係にある契約当事者は対等的立場にあり、お互いに、その契約を守るという義務を負い、どちらかが契約に違反した場合には契約違反者が、それなりのペナルティーを科せられる言う牽制関係が、そこには生ずることになります。

 このことから共和制のもとでは一般に政府は国民の代表である議会を通じて選ばれる訳ですが、もし政府が与えられた権限を濫用し国民との契約を守らない場合には国民は不信任の形で政府を辞めさせることが出来るのに対して政府は、その主張を通すために議会を解散すると言う事が出来ると言う牽制関係が国民と政府の間で成り立つと言うことになります。

 これらの事から社会契約説に伴う共和制の基本を要約すると次のようなことになるのではと考えられます。
1.主権は国民にある。
2.国民を代表する議会があり政府は国民から議会を通して選ばれ統治の権限を委託されている。
3.国民と政府の契約は法により明確化されている。
4.国民には政府の不信任権があり政府には議会の解散権がある。

 現在、これらは、その国の有り様の正当性と、あるべき姿を国内外に示すものとして一部の国を除く多くの民主主義をとる国の政治理念として憲法等の中に引き継がれて来ているものと考えられます。このことは、この共和制の基本が人間同士の争いを避け戦争を避けるために長い歴史の中で培われ編み出された人類の知恵の結晶であることを物語っているのではとも思われます。

 しかしながら現在の世界の状況を見みると共和制の内容は、それぞれの国が辿った歴史と国情に応じて、時代と共に変遷を重ね修正された共和性の考え方が次々と生まれる事になりました。

 特に、その後の産業革命等に始まる最近の社会構造の変化(政治、経済、文化、IT、国際関係、イデオロギー等)と、近年の情報伝達手段(インターネット、スマホ、SNS等)の驚異的な発達による人々の価値観の変化の影響は非常に大きく、それに伴い共和制の維持から派生する様々な解決すべき問題と課題が多様化、複雑化し、その対応は従来の社会契約説を基本とする共和制の概念の中でのみで捉える事が難しくなってきているのが現実ではないかとも考えられます。

8.世界の政治制度と政治体制
 
8.1 政治制度の分類
 
 一般に、それぞれの国の正当性を示す政治体制は、その国の持つ政治理念のもとに築かれた政治制度(政治運営を正常にかつ効率よく行うための統治システム)で支えられています。政治理念の多くは、それぞれの国の生い立ちや歴史に起因し、その国が持つ宗教、民族性、文化、国民性、思想、イデオロギー、地勢、資源、経済体制等に基づいて大きく異なることから、それに伴い政治制度も多様化し現在では、その違いから次のような様々な俗称で呼ばれる多種多様な政治体制の国家が地球上に生まれることになりました。

 民主主義国家、社会主義国家、共産主義国家、全体主義国家、権威主義国家、軍事独裁国家、ファシズム国家、一党独裁国家、個人独裁国家、宗教国家、専制国家、君主国家、開発途上国家等。

 しかしながら、それらの国家の持つ政治制度を、あらためて詳細に分析してみると、それは次に示す5つ政治制度に大きく分類することが出来るのではないかと思われます。

 議院内閣制、大統領制、半大統領制、権力集中制、イスラーム共和制

 ただし変化の早い最近の世界情勢の中では政治制度は時代と共に、その国の実情に合わせて変わって行くものと思われ、この分類が、今後とも必ずしも正しいとは言い難いところがあります。

1)議院内閣制
 
 議院内閣制とは主権者である国民の選挙で選ばれた議員からなる議会の多数党により政府(内閣)が組閣され、政府(内閣)は議会を通して国民の信託により与えられた権限にもとづいて行政、立法を統括する政治制度を言います。この政治制度は立法府に属する議 員によって組織されている内閣が立法と行政とを司ることから、行政と立法の融和が懸念され完全な三権分立とは言い難い面がありますが議会は内閣に対して不信任決議を可決させて内閣を解任することができる一方、内閣は議会の解散権を持つことにより、お互いを抑制しあうことで政府の持つ権限の濫用を防ぐ三権分立に準ずる関係が築かれる事になります。

 共和制を代表する議院内閣制は議会制民主主義の発祥国でもあるイギリスで誕生した政治制度で今や日本、ドイツをはじめ民主主義をとる多くの国の政治制度の標準となっており次のような特徴を持っています。
 1 議会は国民の代表として選挙で選ばれた議員で構成される。
 2 内閣の首班(首相)は議会の多数党から選出される。
 3 内閣は議会の信任により成立する。
 4 内閣には議会解散権があり、議会には内閣不信任を決議する権利がある。
 5 首班には法案提出権が認められる。
 6 内閣を構成する大臣はその多くが議員である。

2)大統領制
 
 議院内閣制では国民投票による議会で多数を占めた与党により組閣された政府(内閣)が立法、行政を結合して統括運用する政治体制なのに対して大統領制では大統領と議会が別々の国民投票により選出され、大統領は行政を、議会は立法を統括運用すると言う行政 と立法が明確に分離された形の政治体制となっています。この代表例が建国以来の歴史の中で試行錯誤の上、積み重ねられ構築されてきた現在のアメリカの徹底した三権分立の政治体制でありアメリカ型大統領制度と呼ばれ、その主な特徴は次の通りです。アメリカのほかに大統領制をとっている国はありますが、その内容はアメリカほど厳格ではなく、その国の事情により緩和されて運用されているようです。

1 大統領は議会の選挙とは別に国民から直接的に選出され、大統領と議会は互いに独立し均衡した関係にある。
2 議会は各州の代表選出選挙による上院と、州別に定められた選挙人制度に、もとづく間接選挙による下院とがあるが、これは実質的には直接選挙と同等として見なされている。
3 大統領の任期は4年、3選禁止。
4 不信任の制度はなく犯罪等の嫌疑による弾劾が成立した場合にのみ職を失う。
5 議員と政府の役職を兼務することはできないほか政府職員は原則として議会に出席して発言できない。
6 大統領が議会に出席するのは年頭教書演説と予算教書演説のときだけである。
7 大統領側の議会対抗手段には政府法案の提出あるいは勧告権、大統領令などの行政立法権、法案の拒否権や遅延権、非常事態宣言や戒厳令などの非常権限などがある。
8 議会側の大統領に対する対抗手段(牽制・抑制)には予算承認権・条約批准権、高官人事の承認権、大統領に対する弾劾・罷免などがある。
9 公式には大統領には議案提出権や予算提出権、議会解散権が認められていない。
10 大統領が議会に直接議案を提出するわけではなく自党の有力議員に法案提出を依頼する形がとられる。
11 予算について大統領は予算教書演説のみで直接提案することはできず予算は法案の形式で自党議員が提案した上で審議される。

3)半大統領制
 
 半大統領制は議院内閣制の枠組みを採りながら大統領が大きな権限を持つ制度です。その形態は国によって様々ですが一般的には議会とは異なる選挙で選ばれる大統領が執政の権力を持ち、その権力を議会の信任に依存する首相と分けあっていることが特徴的です。通常は大統領が外交・国防を首相が内政と、国政を分担します。

 フランスの政治学者モーリス・デュヴェルジェ(1917〜2014)は半大統領制の一般条件として次の3つを挙げています。
1. 選挙で選出される大統領がいること
2. 大統領が憲法上大きな権限を持っていること
3. 議会の過半数の支持により成立する首相と内閣があること(大統領に制度上の首相任免権があっても実際の選出や信任・不信任の決定は議会が行い大統領はただそれを踏襲する)

 現在、世界で半大統領制をとっている代表的な国はフランス、イタリア、ロシア、韓国 等とされていますが、それぞれの国の事情により、基本は同じでも、その政治制度は少しずつ異なっているようです。その中でも、その代表例とされるのがフランスの半大統領制で、その特徴は次の通りです。

@大統領は国民から直接選挙で選ばれ首相・内閣は議会から選ばれる。
A大統領は議会解散権、閣僚任命権、条約批准権などの大幅な権限を持つ。
B議会は首相の指名権と不信任権持つ。
C大統領は外交と安全保障の責任を負い、首相・内閣は内政の責任を負う。
D 大統領は下院に対して解散権を持つが議会は大統領を解任することはできない。
E 議会は首相に対して不信任権を持っている。
F 内閣は「議会」だけでなく「大統領」にも責任を負う。
G内閣の構成員は国会議員など他の公職と兼職することは出来ない。

4)権力集中制
 
 議院内閣制、大統領制、半大統領制では行政、立法、司法に関する権限の独立性が維持され相互に牽制できる三権分立の形をとっているのに対して権力集中制では、それらの権限のすべてが1ヶ所に集中しているところが多く三権分立の維持が不明確な政治体制を言います。この政治体制にある国の多くは歴史上、その生い立ちが暴力を伴う革命などを経た共産主義や社会主義に端を発した国が多く、現在の世界で、その代表例として挙げられているのは中国人民共和国と朝鮮民主主義人民共和国と言われています。

 前者では中国共産党、後者では朝鮮労働党以外の政党は、ほぼ認められておらず、3権は、そこに集中することになり三権分立が不明確になることと政党が、ほぼ複数でないことから実質的に国民が主権を行使する方法と機会が限られ両国とも名目上は共和国と称していますが実際には本来の共和制と言えるかどうか疑問の残るところがあります。

 また両国共、その国の生い立ちと歴史の流れの中から築かれ確立された政治イデオロギーが政治理念となり、それらを中心として政治制度が組み立てられ政治体制が成り立っていることから国民が、その政治理念にまで立ち入ることは難しく国民が主権者であるとは言い難いところがあるのではと考えられます。

 更に両国とも選挙制度と議会は存在していますが両方とも一党の支配下にあり、形ばかりのもので形式化、形骸化していると言われています。つまり国民は、その主権の、多くの部分を党に委譲し党の考え方と指導を超えない範囲で生活することを約束することを条件に、その見返りとして党が国民の生命と財産を保障するという契約が成り立っていると考えることができることから、その観点からのみをみれば一種の契約関係が成り立っているとものと考えられます。

 また、これは16世紀〜18世紀のヨーロッパの絶対君主制の時代に君主の強大な権力により領民が争いに巻き込まれることが避けられたという君主・領民間の暗黙の了解にもとづく契約関係に似たところがあり、ここで君主を政党に領民を国民に置き換えて考えると原理的には一種の社会契約説に、かなっているのではとも考えられます。しかしながら、この政治体制の政治理念は政治イデオロギーに、もとづく侵さざるものとして位置づけられ主権者たる国民の了解と納得を得たものとは言い難いところがあると考えられ、これは絶対君主制の時代の「王権神授説」にも似て神格化されていると共に一方的なところがあるため、この政治体制を持つ国家は近代民主主義国家と大きく異なるものとなっています。

(1)中国人民共和国の政治制度
 
 中華人民共和国は1921年に結成された中国共産党により1949年に政権として樹立されました。樹立当初はマルクス・レーニン主義を基本とする毛沢東思想のもとで労働者、農民、軍人等を中心とする政権として共産主義の実現を目指しました。しかし1976年に毛沢東が亡くなり「文化大革命」が終結した後の1978年にケ小平が提唱した改革開放理論により、それまでの共産主義実現路線から改革開放路線への転換が始まりました。

 この改革開放路線により外資、先進外国技術の導入、外国企業の誘致、税制優遇等を積極的に行うとと共に経済特別区の設定等により国内企業を育成することで中国共産党指導による市場経済路線が推進されることになりました。これに加えて人口の多さから来る安 価な労働力を目指して各国からの委託加工が増加して世界の製造工場と呼ばれるようになり経済は急速に伸びることとなりました。

 また、権限が政権に集中していることから国民の合意を必要とせず何事も、大きな権限で改革を強力に迅速に進められることが出来たことも経済発展の大きな要因であったと思われます。このことにより政治的には一党独裁体制をとりながら経済的には資本主義経済をとると言う独特の中国式市場経済体制が確立されることとなりました。

 さらに人口10数億人の市場需要を目指して外国企業が進出しことにより貿易量も拡大し2010年には中国のGDPは日本を抜いてアメリカに次ぐ世界第2の経済大国になり2001年にはWTO=世界貿易機関に加盟するなど国際的な地位も一段と向上し世界でも無視できない存在となりました。

 このようにして中国式市場経済体制により強大になった中国は世界を圧倒する経済力と軍事力を持つようになりました。これは結果的に自由競争経済の民主主義国家の持つ経済力と技術力を利用して、中国の経済力と軍事力の増強に図ったと言うことになるものとも考えられます。

 これを引き継いだ最近の習近平は中国式市場経済体制のもとで国内的に共産党の指導を強化し党や政府に批判的な意見は徹底して封じ込め、その地位を確固にすると共に共産党一党独裁による政治制度をさらに推進させていると考えられます。これにより中国古来の中華思想にもとづくナショナリズムに火がつくこととなりアメリカを超える世界一の強国を目指す目標とも受け止められる路線をとることを目指しているとも考えらるようになりました。最近の中華人民共和国の政治制度は次の通りです。

@中国共産党が国家を指導するとの政治理念により国家主席(国家元首)には中国共産党のトップである総書記が就いている。
A中国共産党の指導により政府が国家を経営する一党独裁の政治体制をとっている。
B中国の国家機関は全国人民代表大会 (全人代)、国家主席、国務院(内閣)の3機関とされている。
C全人代は一院制の中央議会で国家の最高意思決定機関に位置付けられており通常は毎年3月に2週間程度開催される。
D全人代代表は中央政府直轄市、地方行政区(省・自治区)、人民解放軍の各人民代表大会で選出され任期は5年となっている。
E全人代が憲法・法律の制定・改正、国家主席と副主席の選出、国務院総理の任命、最高人民法院(最高裁判所)院長の選出を行うことになっており、すべての権力が全人代に集中している。
F 国務院は国務院総理(首相)、国務院副総理(副首相)、国務委員(副首相級)、国家委員会主任(他の政治形態の国務大臣に相当)などにより構成されている。
G国務院は名目上、全人代常務委員会の監督を受けることになっているが実質的には国家主席の指揮・監督のもとで国政を司っている。
H 国務院は中国の国家政策(内政)を策定し、中国共産党中央政治局常務委員会の承認を経て全人代常務委員会が決定する仕組みとなっており中央・地方政府の主要人事も同様の仕組みで決定されている。

(2)朝鮮民主主義人民共和国の政治制度
 
 1946年制定された、この国の憲法序文には「朝鮮民主主義人民共和国は偉大な金日成同志と偉大な金正日同志の思想と指導を具現したチュチェ(主体)の社会主義祖国である」 とあり国の最高指導者には金日成(1948 - 1994)、金正日(1994 - 2011)、金正恩(2011〜 )と建国以来、金一族の3代が世襲で就任し、その趣旨が引き継がれて現在に至っています。(2021/1の改正で金日成と金正日が「偉大な首領たち」と置き換えられた形になっている)

 それにより個人崇拝と絶対服従が、この国の政治制度の基礎となり朝鮮労働党の一党独裁で国家の権力の、ほぼすべてが、この最高指導者1ヶ所に集中していることから世界の国の中でも独特の権力集中制をとる数少ない政治体制となっています。

 また、この国の政治理念は建国の父とされる金日成が生み出した主体(チュチェ)思想が基本であり、その政治制度は、それをもとに築かれています。主体思想とは建国当時の時代背景にあった中ソ対立の、はざまで金日成がマルクス・レーニン主義の独自解釈と適用で編み出した、この国の自主独立路線を言い、他人の力を借りず自分の力で困難を乗り越えて民族の自主性を維持するために国民は絶対的権威を持つ指導者に服従しなければならないと言うのが、その趣旨のようです。

 また憲法には「朝鮮労働党の領導のもとにすべての活動を行う」(第11条)と明記されており国家に対し朝鮮労働党の優位性が明確にされています。

 この国は対外的に朝鮮民主主義人民共和国と名乗っていますが、一つの党と一人のカリスマ的指導者に権力が集中していることから国民が主権である民主主義でもなく三権分立を基本とする共和制とも言い難い面があります。最高人民会議の代議員は直接選挙によって選出されますが、その最高人民会議よって任命された内閣・国防委員会からなる中央政府、地方人民会議が地方政府を任命することで国民の総意が委託され運営されることで表向きは共和制に則っているように見えますが、選挙において「99.9%投票参加、100%賛成」の結果に見られるように、そのほとんどは形だけに終わっており実際は最高指導者による独裁政治と考えるのが一般的のようです。これは実質的に16〜18世紀に存在したヨーロッパの王朝、絶対君主制と同様とも言うべき内容かも知れません。

5)イスラーム共和制
 
 イスラーム共和制とはイスラーム原理に基づいて運営される政治体制を言い、その政治理念にはイスラーム教の教えが深く関わり祭政一致の度合いが強く現在イスラム共和国を掲げる国家は中東およびアフリカのイスラム圏に多く代表的には次のような国があります。

 アフガニスタン・イスラム共和国(大統領制)、パキスタン・イスラム共和国(議院内閣制)、モーリタニア・イスラム共和国(大統領制)、イラン・イスラム共和国(大統領制)

 この中でも特にイラン・イスラム共和国の政治体制は共和制を取りながらもイスラム法学者が国家の最高指導者として大統領の上位に位置し「法学者の統治」理論にもとづいて政治を監督すると言う、より祭政一致が顕著な体制となっています。

8.2 世界の政治体制の分類
 
 先に述べた政治制度を持つ国の多くは共和制に基づく国家であると名乗っていますが同じ共和性国家であっても、その内容を見ると実際には、それは次のような3つに分類出来るのではないかと考えられます。

(1)民主主義共和制国家(国民があって国家がある)
 
 これは主権が国民にあり国民に選ばれた政府と国民との契約のもと国家は国民の意思により民主的に動かされるという典型的な社会契約説の基本に基づいた政治体制と言えます。

 この制政治体制は長い歴史の中で国民に幅広い活動の範囲を与え、個人の生命財産を保障する結果を招き社会を発展させたことから近代近代民主主義の土台となり人類に多くの利益をもたらすこととなりました。

 現在、この政治体制をとっているのは18世紀以降のフランス革命、アメリカの独立戦争等の例に見られるような多くの人的、物的犠牲を払いながら自らが国民の主権を取り戻すための歴史を持っているイギリスを始めとする欧米を中心とする国と、これに習う国に多いようです。これらの中で特に民主主義を発展させ繁栄した国はアメリカと思われますが、その初代大統領の言葉が民主主義の本質を最も良く著しているものと思われます。

「人民の、人民による、人民のための政治 “government of the people, by the people, for the people”」>

 現在、アメリカは民主主義国家の中心となり広い分野で世界を引っ張っていると考えらていると思われ、この体制をアメリカモデルといっても過言ではないかと考えられています。

(2)国家主義共和制国家(国家があって国民がある)
 
 この共和制をとる国の多くは、その国が辿った歴史から生み出され、定着した、その国に固有で固定化されたイデオロギー等を含む政治思想哲学が国家の正当性を示す基本理念となっていることが多いと考えられます。

 そのために、まず、その政治理念ありきとなることから、それは国民の意思の総意とは言い難いものになり易く政治体制は国家優先となる事が多くなります。そのことから、それは国民には国家に対する忠誠と、そのための、ある程度の犠牲が求められることになり国家があって国民があると言う結果を招くことになります。

 また、この政治体制を支える政治制度を、その政治理念の枠内に留める必要があるため国家を代表する政府は、これに関わる限られた集団、もしくは政党等が担うことに限られることから必然的に権限が国家に集中することが多くなり国民の自由、人権、平等も、その政治理念の枠内に制限されることになります。

 従って、これは厳密には共和制の基本に沿わない面が出てくることになりますが、国家は、その見返りに国民の生命財産と平和な生活を保障すると言う責任を負うことになり、これを一種の国家と国民との契約関係と考えると、一面的には国民と政府との契約を前提とする共和制の条件を満たしていると言えるかも知れませんが総体的に見れば民主主義国家とは言い難いところがあると考えられます。一方、このように国家主導で国家が栄えると言う政治制度は外交上の対外的な国益の確保に叶い、ひいては、それは国民の利益に繋がると考えられるところもあるり、そのような国の正当性を示す一つになっているようです。

 しかしながら、この政治体制は国民の意図と意思を確認することなく政治が独裁的に進められ国民の基本的人権が奪われる可能性が高く真の共和制とは言い難い面があり、このことから民主主義をとる世界の国から非難を受ける可能性が高くなります。

 従って、この政治体制をとる国の多くは、このような非難をかわすために政府に都合の良い形で見てくれだけの議会と選挙制度をつくり共和制に基づく共和国家としての体面を維持しているケースが多くなっています。

 現在の世界で、この代表例として挙げられるのは中華人民共和国で厳密には、その政治体制は共和制の基本から、ずれるところが見受けられますが中国政府は、これを中国式民主主義(中国モデル)と主張し正当化しているようです。(「8.1 政治体制の分類  4)権力集中制(1)中国人民共和国の政治制度」参照)

(3)専制主義共和制国家(権力者(指導者)があって国がある)
 
 これは騒乱、反乱、クーデター、権力闘争、大衆扇動等により権力を握った権力者もしくはカリスマ的指導者が、その既得権益を守るために暴力等の強権手段を使って反対勢力を押さえ込み権限を集中化し国家を権力者が独占的に動かす政治体制であり、そのために共和制の基本は無視され、ほとんどの場合、国民の自由、人権、平等は奪われることになります。

 このことから、この政治体制では個人若しくは少数の指導者若しくは権力者が立法、行政、司法の3権を握り情報を管理し国民を監視する警察国家ないしは軍事国家となっています。しかし、これらの国も外交上、そのままでは国際的に通用しづらいことから形ばかりの国家主義共和制国家と同様に形ばかりの共和制に準じた政治体制を敷いて共和制を装い他国からの批判をかわしているのが一般的です。

 専制主義共和制国家に於ける絶対権力者の存在は基本的に18世紀までのヨーロッパに多く見受けられた絶対王政に似たところがあるようですが、現在の世界で最も、これに最も当てはまる国としては朝鮮民主主義人民共和国が考えられます。(「8.1 政治体制の分類(4)権力集中制(1)朝鮮民主主義人民共和国の政治制度」参照)

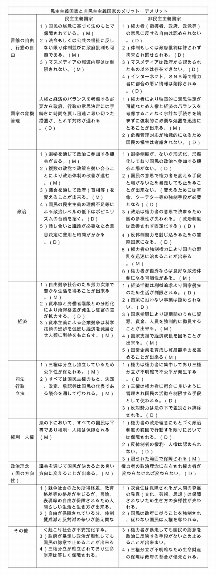
9.民主主義国家と非民主主義国家
 
 争いと戦争を回避し平和を維持する人類の知恵として、その長い歴史の中で社会契約説が生まれ民主主義が育ちました。本来の民主主義は国民主権のもと、公正な選挙を通して選ばれた政府と国民の代表である議会との間の契約のもとで国民の意思と意図に従い権力の抑制と均衡を図りながら国民の権利と自由を保障するための政治体制と考えられていることから、これを基本とした多く民主主義国家が欧米を中心として広がりました。

 しかしながら、その一方では、その国の生い立ちや辿った歴史からイデオロギー対立、民族対立、宗教対立、権力対立等の国内対立に起因する混乱が起こり、その結果として革命、クーデター、内戦、権力闘争等の暴力を伴う強制手段により成立した民主主義によらない政治体制を持つ国も多数誕生することになりました。

 それらの国では権力を掌握した権力者(集団または個人)が、その既得権益を守るために反対勢力を押さえ込み権限を集中化することが多く、その政治体制は民主主義とは相容れないものになっています。

 また、一旦、民主主義をとった国の中でも、それぞれの国が持つ宗教、民族性、文化、国民性、思想等の違いにより生じる人々の価値観と倫理観の変化と多様化に伴い、それらが本来の民主主義がなじまず、そこから生じる不満と不信の発生により民主主義から離れ独自の政治体制に転換する国も出て来ることになりました。

 これらの国は基本的に本来の民主主義によらないことから非民主主義と捉えるべきであり、これにより世界は民主主義国家と非民主主義国家に大きく二分される結果となったと考えられます。非民主主義とは独裁主義・専制主義・全体主義等を総称した用語ですが、現在の世界の中で非民主主義国家と捉えられているは国家主義共和制国家並びに専制主義共和制国家(「8.2 政治体制の分類」参照)と見なされており、その代表例としては前者が中華人民共和国であり後者は朝鮮民主主義人民共和国と言うことになると考えられます。

 2019年12月に中国の武漢市で発生し世界に広がったとされている新型コロナウイルスの感染者数は2000年6月の時点では全世界で1000万人を超える事態となり、その後、各国の感染者は拡大の一途を辿ることになりました。その影響は政治、経済、産業を始めとする広い分野に及び、全世界の人々の生活と安全を脅かす地球規模的な災害と言うべきものとなり人類の危機とさえ言われる状況に追い込まれました。

 その後、2021年4月の時点に至っても多くの民主主義国家では感染者数の増大に歯止めがきかず長期間、その対応に悪戦苦闘得することになりました。これに対して非民主主義国家では、当時の早い時期に、その封じ込めに一定の成功を治め感染者数の拡大防止に、ある程度の成果をあげた国が多かったとされてとされています。

 この事実は、ある面で民主主義国家と非民主主義国家の違いを際立たされる結果となりました。

 この時、民主主義国家では国民主権優先のため人権の尊重と経済のバランスをとらざるを得ないことから人々の行動や経済活動を直ちに厳しく制限出来ず、感染防止と、その拡大防止を個人的対応と人々の行動の自粛と、お願いに頼らざるを得ない状況に留まることになりました。また、それ以上の厳しい対応をとるには関係先の合意と手続きを必要とするため拡大防止にタイミングを失い対応に遅れをとる結果を招くことになったと思われます。

 これに対し非民主主義国家では国家優先のため国民の人権と経済を、ある程度、犠牲にして直ちに厳しい都市封鎖等を行い経済活動を制限すると共に人々の行動をスマホ等で半ば強制的に監視、管理することで人流を抑え感染拡大を封じ込めることが迅速に出来たと思われます。また、非民主主義国家の権限一極集中から特に合意と余計な手続きを必要とせずに独裁的に、かつ迅速に対応出来る政治体制であることも、その大きな要因と考えられます。このように今回の新型コロナウイルス感染者拡大への対応の違いは民主主義国家と非民主主義国家の違いを大きくクローズアップさせる結果を招きました。

 近年の世界には、この他にも地球温暖化、海洋汚染、人口爆発、軍拡並びに大量破壊兵器の拡大等の、新型コロナウイルス危機に劣らない全世界に影響を及ぼす地球規模的な危機の存在が明らかになってきましたが、同様な理由により、その対応にも、政治体制の違いが明確となって来ており、このことから世界は民主主義国家と非民主主義国家を相対するものとして更に認識せざるを得ない状況になったと思われます。

 実際に最近では、いろんな場面で双方が、その対応の正当性を主張し、お互いに譲らない場面が多く見られることが多くなっていることから世界はソ連崩壊以前の東西冷戦にも似た世界の分断化を招いているのではと考えられています。

9.1 民主主義国家
 
 近年の凄まじい科学技術の急速な進歩による情報伝達及び情報管理手段(インターネット、SNS等)や交通手段(航空機の発達、高速鉄道、モ−タリゼーション等)等の発達はヒト、モノ、カネ、情報の移動を容易にして国境もしくは地域を越えたグローバリゼーションの進展を招きましたが、これは民主主義を取り巻く従来の環境を大きく変えることになりました。その環境の変化は人々の考え方の多様化を招き、時代の経過と共に従来の民主主義の枠内では対応の難しい従来にない解決すべき問題や課題が多数生み出されることとなりました。そして、それから生まれる不平や不満は既存体制(政府、議会、政党等)に向けられることになり、その結果としてポピュリズムの台頭を始めとする政治混乱を招くことになりましたが、それは民主主義そのものに対する不信にも繋がることになりました。

 民主主義の抱える新たな問題や課題としては次に述べるようなことが挙げられますが、いずれも、その対応と解決の正否は今後、民主主義体制を継続していくために避けられないものと考えられます。一部には、この問題や課題の影響の大きさから世界的に民主主義の衰退が、ささやかれていますが自由、平等、法の支配、人権の尊重などを理想とする民主主義は、これまで幾多の困難を克服し危機を乗り越えて来た歴史があり長期的に見れば、これまでにない新しい民主主義をを生み出す手段として機能していくものと考えられます。

(1)格差と貧富の差の拡大
 
 民主主義の政治体制には18世紀後半のイギリスに起こった産業革命を契機に始まった資本主義が取り込まれ現在では多くの民主主義国家で政治的には民主主義を、経済的には資本主義が採用されているのが一般的と考えられています。

 資本主義は産業革命を契機により生み出された機械化、工業化の発達により、それまで手作業で行なっていたものが機械に置き換わり大量に製品が生産されるようになったことにより生まれた市場競争原理に基づく自由市場経済体制とであるとされています。

 自由市場経済体制の基本は民主主義に支えられた自由競争により利益を追求して経済活動を行えば人々の競争心から来る人間本来の多くの可能性が引き出され、その努力により社会全体の利益が増大し人々の生活に恩恵をもたらすと言う考え方に立っているとされています。

 このように民主主義に資本主義が加わったことで自由市場経済体制は「より早く、より便利に、より遠くに」と言う人間の欲望を満たし、人々に、これまで、より豊かな生活を与えて来たとものと考えられています。

 しかしながら、かくの如く自由市場経済体制は民主主義のもと社会の発展に一定の実績を上げて来ましたが、その後の資本主義の更なる発展と共に機械、工場、土地等の生産手段を所有する資本家と、その資本家に雇われ労働を売る労働者との両極化が社会に見られるようになって来ました。

 その事により自由市場経済体制をとる民主主義国家の多くには競争社会から来る勝つ者と負ける者、持てる者と持たざる者との所得格差が生まれ大金持ちの人がいる一方で毎日の生活に苦しむ貧しい人もいるという「貧富の差」が生じることになり19世紀後半になると不況による失業や、それに伴う貧富の差の拡大といった資本主義経済の矛盾が明らかになってきました。

 「貧富の差」は所得格差に留まらず資産、教育、情報、医療、情報等の広い分野での格差を生むことに繋がり、その影響は社会保障費の増加、犯罪の増加等の社会問題にも及ぶものと考えられています。2019年の時点での世界に見られる「貧富の差」は世界の富豪の上位2153人が所有した資産は最貧民層46億人の総資産を上回っているという報告が世界非政府組織NGOからされているほどとなっているとのことです。

 このような格差の発生と拡大は富裕層と貧困層を生み出し社会の分断化を招くと共に貧困層を中心とする既存体制に対する不信と不満が増大し、そこからから起こる混乱は民主主義体制を揺るがす要因となると考えられています。

(2)多数決の欠陥
 
 民主主義の基本は国民主権であることから、その政治体制は常に国民の意思と意図によるもであることが求められています。そのため政治体制を円滑に維持するには国民若しくは、それが属する個々の組織が持つ不特定多数の意見を集約して組織としての意思決定を行うことが求められます。このことにより現在の民主主義国家の多くでは意思決定手段として政治制度の各場面ないし段階で多数決原理に基づく「多数決」が用いられ多数派の意見が優先されて意思決定がなされています。そして、その意思決定には少数派の意見が最大限に尊重され生かされたものであることが求められ重要視されます。

 多数決とは異なる意見を集約するに当たって「最大多数は最大幸福」(できるだけ多くの人々に最大の幸福をもたらすことが善であるとする説。)の考え方により多数派の意見を優先することを言いますが、意思決定には、それに対する少数派の寛容と協力と譲歩が何よりも必要とされると共に少数派の基本的な権利を擁護するための十分な話し合いと議論が求められており、これなしに国民主権の民主主義体制は成り立たないと言っても過言ではないと思われています。

 しかしながら多数決には次の述べるような欠陥が考えられ「多数決イコール民主主義」とは言い難いところがあります。現在、それでも多くの民主主義国家で、その欠陥を認めつつ合意を得る手段として古くから多数決を使っているのは、これまでの歴史の中で他の手段が見つからず試行錯誤を通して、これが最適最良のものであると捉えられて来た結果と思われます。

 ところが近年の科学技術(情報技術、ヒトとモノの移動技術等)の進歩によるグローバリゼーションの拡大は人々の価値観を変え民主主義を取り巻く環境に大きな影響をもたらして来ています。そのことから、その欠陥が民主主義治体制の屋台骨を揺るがす要因として大きくなって来ているのではと思われています。従って民主主義体制の維持には人々の多数決の目的と内容の理解が最も求められます。

1)多数決には常に少数派の意見の切り捨てを伴うことから少数派に大きい不満が残った場合には両者の対立からデモ、暴動、テロ、革命等の混乱を招き社会の分断を招く危険性がある。
2)多数意見は少数意見よりも客観的に必ず優れているとは限らず、その内容は国民の政治意識レベルの高さ(民主主義の理解の程度等)によるため大衆運動、扇動等による衆愚政治を招きポピュリズムの台頭を招く可能性が高い。
3)多数決には十分な話し合いと議論が必要とされるが多数決の実施に参加する人が多ければ多いほど、また内容が難しければ難しいほど合意と納得を得るためには時間がかかり意思決定が遅れ政治体制維持にスピード感を欠くことになる。
4)多数決の決め方により意思決定の結果は大きく左右されるため状況に応じて適切な手段を選らばないと誤った意思決定をする場合が出てくる。。
(1)比較多数(単純に1票でも多い多数意見を採用する)
(2)特定多数(全投票数に対する賛成票の割合をあらかじめ決めておき、それを越えた意見を採用する。割合を51%とする場合を過半数と呼ぶ)
(3)選択多数(あらかじ複数の意見を定め、いずれかをを選択し、そのうちの最多数意見を採用する、ただし、これは採用された多数意見以外の類似意見の総数が最多数意見を上回っていても、その類似意見は少数意見と見なされ無視される)
(4)複数選択多数(あらかじめ意見を複数定めておき1票に複数の選択をさせ最多数意見を採用する)
(5)多数決に加わる人の資格により結論は大いに異なる。(資格を、すべて対等にするか、資格に制限を加えるか。)

(3)ポピュリズム(大衆迎合主義)の台頭
 
 2020年11月に行われたアメリカの大統領選挙は現職のトランプ大統領と次期大統領候補のバイデン氏との間で争われ、結果はバイデン氏が306の名選挙人の数を獲得したのに対しトランプ氏は232人に終わりバイデン氏の当選が確実となりました。

 最終的にはバイデン氏が第46代大統領に就任することになりましたがトランプ氏は、その後も選挙には不正があったとして敗北を認めようとせずSNS,ツイッター、フェイスブック等のソシアルメディアで虚実(フェイクメッセージ等)等を取り混ぜた自己主張を繰り返し発信すると共に批判に対してはフェイク(捏造)ニュースとして切り捨て無視する行動に出ました。

 それは全米に広がりトランプ氏の支持者に迎合した発言で日頃から既存の政治に不満や怒りを抱く人たちを煽り、心を捉えこととなり支持者の拡大を招くこととなりました。

 それにより全米各地に支持者によるデモが発生し一部には過激団体も加わった暴力沙汰から逮捕者や死者やけが人が出ることになりましたが、さらにトランプ氏の呼びかけに応じた支持者の一部が米議事堂に乱入し議事を妨害するまでに至り国内外から非難が出ることになりました。

 民主主義に於ける意思決定は多数決による多数派の意見を優先することでなされ意思決定には、それに対する少数派の寛容と協力と譲歩が必要であり少数派の基本的な権利を擁護するための十分な話し合いと議論が求められると言う民主主義政治制度の基本から考えると今回のトランプ大統領の行動は民主主義を否定するに等しいものであると言われています。

 今回のように多くの人の関心を集め支持者の拡大を図るために支持者に迎合した発言や態度を、なりふり構わず繰り返し、発信して人々を煽ることで民主主義的手段によらず世間を動かし自己の正当性を押し通そうするトランプ氏の一連の行動はポピュリズムの台頭の典型とされ社会の分断化を促進する要因ともなったことからポピュリズムという言葉が大きくクローズアップされることとなりした。

 当時のアメリカでは2008年のリーマンショックが大きな節目となる世界的な経済危機をキッカケによる貧富の差の拡大や人種対立等からの所得格差が広がり富裕層と貧困層の両極化が顕著になっていましたが、これによりアメリカ社会の分断化は更に進み、米国モデルとされてきたアメリカの民主主義が揺らいできたのではと考えられるようになって来ました。また、このアメリカの混乱は世界の資本主義自由経済の中心にあったアメリかの世界に於ける指導力の低下を招ねき、現在の民主主義国家の抱える課題と問題点が浮き彫りになると共に民主主義への不信を招くことになりました。

(4)ポピュリズムの拡大
 
 ポピュリズムとは「大衆迎合主義」とも言われ、それは、特に確固たる信念を持たず長期的なビジョンや大局的見地に立つこともなく、事の後先(あとさき)を考えず一般大衆の不満や願望を捉えて、「今」、この時点での感情や欲求、その場の空気などに迎合するような聞こえの良い政治的な主張や態度を繰り返して多くの人の支持を集めようとする政治姿勢を指す言葉と捉えられると思われます。

 これは、たとえば選挙活動のときに候補者が支持率を伸ばすために大衆に、おもねって自分の本来の信念を棚に上げしてでも、その時点で「大勢の人々が望んでいそうなこと」を、ことさらに主張することで支持者の拡大を図ろうとことが、これに当たるのではと考えられます。

 ポピュリズムの台頭の背景にはソシアルメディア(インターネット、SNS等)の登場により自己主張を不特定多数の多くの人に時間的、地勢的制約を超えて容易に、かつ迅速に伝えること出来るようになったことから価値観を共有する者同士が集まり易くなり、多くの賛同者を集めることが容易に出来るようになったことか挙げられます。

 そのため、既成体制(政府、議会、政党、政治制度等)に不満や不信を持つ扇動者(一般にポピュリストと呼ばれる)が自己主張の社会での顕在化を目指し民主主義的に正式な手続きをとらずに賛同者を中心として社会に対抗勢力を形成することが可能となりました。

 このことは社会の分断化を招き民主主義を脅かす要因となり得るものと考えられます。

 また、既存体制が大衆の不満や願望を捉えきれず無策に終わっていたり既存体制とのコミュニケーションの場が失われている場合にはポピュリズム台頭を招き易く民主主義を脅かす要因となりうる事が考えられます。

 このようにポピュリズムの台頭は民主主義体制の維持に大きく影響を及ぼすと考えられ、これらへの対応の適不適が民主主義の行く方を決めるものと思われます。

 現在、経済発展が遅れ民主主義の土壌が充分育っていないアフリカを中心とする発展途上国の中には民主主義が育たたずポピュリズムの台頭と拡大が目立ち混乱を抱えている国が多く見られるようです。

(1)支持者に受け入れ易くするために主張が単純化され多面的な議論がされないため政治から多様性が失われる。
(2)対立勢力との差別化を図り、その正当化を主張するための、なりふり構わないフェイクニュースが飛びかい情報の信憑性が失われ正論が忘れられる。
(3)「フェイク」と「ポピュリズム」を駆使して権力の奪取したポピュリストの多くは既得権益を維持するために反対勢力を強制手段で封じ込め権力を集中し民主主義から専制もしくは独裁主義に変身させる可能性が高い。(ヒットラー、プーチン等)
(4)ポピュリズムによる影響の程度は国民の民主主義の理解度と政治的レベルの程度によるため、その教育と文化レベルの低さはポピュリズムの台頭を招き民主主義体制の維持を脅かすこととなる。
(5)ポピュリストの主張を判断するための情報源(マスメディア等)が制限されるところに民主主義は育たず民主主義を破壊する(報道と言論の自由)。
(6)民主主義自由経済体制による低成長と富の集中は富裕層と貧困層を生みだし社会の分断化を招くことにより現体制への不満を持つ者が増加しポピュリズムの台頭を助長する土壌をつくる。その結果、その対立から民主主義が機能しなくなることも考えらる。

9.2 非民主主義国家
 
 非民主主義国家とは文字通り本来の民主主義によらない専制若しくは独裁を伴う政治体制を持つ国を言いますが、非民主主義国家には民主主義体制でありながら、その中からポピュリズムの台頭により成立した国家と、国内の混乱による革命、クーデター、内戦等の争いや戦争の結果とし成立した国家があります。

(1)ポピュリズムの台頭による非民主主義国家
 
 これは民主主義体制のもとで特定のポピュリストが現状に不平不満を持つ国民を扇動して支持者を拡大し民主的手法で合法的に政権を奪取して非民主主義国家に変身した国家を言います。ポピュリストは一旦手にした既得権益を守るために自らに都合の良い政治制度をつくり上げて反対勢力を強制手段で封じ込め権力を自らに集中して国家を専制若しくは独裁化することで民主主義国家を非民主主義国家に変えてしまったことになります。

 この典型的な例として当時は先進的と言われるワイマール憲法を持った民主主義体制にあった第1次大戦後のドイツに見られると考えられています。当時のドイツは第1次大戦の敗北から莫大な賠償金を求められていたところに世界的な金融恐慌が襲い国の経済が疲弊し国民は苦しい生活を強いられていました。この期に現れたのが後にドイツを破滅の淵に追い込んだアドルフ・ヒットラーでした。

 ヒットラーは民主主義体制の中で民主的手法を使いナチス党を立ち上げ宣伝と演説によるプロパガンダを駆使することで国民を扇動して支持者の拡大を図りました。当時苦しい生活を強いられていた国民にとっては、ヒットラーは、それらから救ってくれる強きリーダーとして映ったことから支持者は拡大しナチス党は議会で多数派を占めることになりました。その後、ヒットラーは、これを利用して「全権委任法」などをつくり全権を掌握し独裁への道を走ることになりました。これはポピュリズムにより民主主義国家から非民主主義国家が生まれた典型的な例と考えられます。

(2)争いや戦争により成立した非民主主義国家
 
 これは国内のイデオロギー対立、民族対立、宗教対立、権力対立等の混乱により引き起こされた革命、クーデター、内戦、権力闘争等の暴力を伴う争いや戦争を制して政権を掌握した権力者(個人もしくは権力集団)が、その政治理念にもとづいて成立させた国家に多く見られます。(中国、北朝鮮、ミャンマー、イラン等)

 国内対立の要因の多くは政治理念の違いであることから、その国家の政治体制は権力を掌握した権力者のもつ政治理念が優先されるため、その政治制度を、その枠内に留める必要が出てきます。そのためには国家の権力を一手に集中して反体制勢力を封じ込めると共に国民の自由、人権、平等も、その政治理念の枠内に制限することになります。これにより、この政治体制は国民の国家に対する忠誠と、ある程度の犠牲を強いることとなり国民の意思や総意とはかけ離れたものになることから、そのような国家の多くは民主主義とはかけ離れた専制国家もしくは独裁国家として捉えられることになります。

 その代表例が国家主義共和制国家であり専制主義共和制国家ですが具体的には前者は中華人民共和国であり後者は朝鮮人民共和国と見られています。

 これらの国では選挙制度はあっても複数の政党は認められず議員は政府が指定した候補者を指定された選挙人により選び、議会はあっても、そこは、あらかじめ政府によって指定された議案を、ほぼ100%との賛成率で承認する場となっており形式化、形骸化していっても過言ではない状況にあります。

(3)民主主義国家か非民主主義国家か
 
 現在の世界は基本的に民主主義国家と非民主主義国家の二つに分断された形となり、お互いに、その正当性と優位性を主張して対立している状況にあります。

 両者とも最終的には国民の生活の安定と安寧を求めて人間社会の持続的発展と進歩を目指していると考えられますが、その大きな違いは個人を優先するか国家を優先するかにあると考えられます。

 民主主義国家では、その実現を国民の総意で目指しているのに対して非民主主義国家では、その実現を権力者の考え方と指導で目指すこととなり国民は権力者が敷いたレールの上を走ることなり原則として外れることは出来ません。そのため国民は、個人の持つ可能性(自己実現、自己成長等)の実現を、ある程度、犠牲にする必要がありますが、レールを外れない限り、さしあたり当面の混乱に巻き込まれず最低の生命財産は保障されると言うことになります。これはかっての絶対君主制に基づく政治体制に似ているところがあるような感じがします。このように一見、非民主主義国家は国民の多くの犠牲の上にありながらも表面上は大きな問題が起きていなさそうに見えて国家として存続している大きな要因は反体制勢力の徹底した封じ込めにあるのではないかと考えられます。

 また、民主主義国家は合意のための話し合いと議論の必要から多くの時間と労力が掛かりますが非民主主義国家では、その必要性がなく何事も迅速に進められることになります。

 従って革命、クーデター、内戦、権力闘争等による混乱からの早期の復興や開発途上国にように急速な国家体制の立て直しが必要な場合には非民主主義国家は有利と考えられます。ただし、非民主主義国家には権力者の政治理念を変える手段がないことと、一旦、政権を取得した権力者は既得権益を手放さず反体制勢力を封じ込め居続けることが多いため独裁体制が長く続く危険性があります。

 このように両者はメリットとデメリットを抱えており、それが、お互いの優位性を主張する要因となっていようです。そして、それらが持つ問題と課題への対応の正否が両者の最終的な優位性を決めるものと思われます。

 この両者の違いを例えれば広い草原で羊に草が食べ尽くされないために柵を設けることになった場合、民主主義国家では柵を置く場所と柵の広さは羊達の総意で決めるのに対して非民主主義国家では羊を束ねる一部のものの考え方と、その威徳権益を守るために羊の総意に関係なく位置と広さ決めてしまうのに類似しているような感じがします。そして草原の場所取り優劣は力の強いもの勝ちになると考えられます。このことにより前者の羊は多様な場所と多種類の草を楽しむことが出来るのに対して後者の場合は与えられた範囲の場所と草とに限られ、危害は与えられないにしても、ただ空腹を満たし生きることだけにとどまる事になります。代表的なメリットとデメリットを一覧表に纏めてみました。
((M)はメリットを(D)はデメリットを示す)
9.3 覇権主義国家
 
 覇権主義国家とは経済面、政治面、軍事面等で他国を圧倒する実力を持ち、それを利用して自国より弱い立場の国に介入し、その社会の各分野に多大の影響を与える国家を言うとされています。歴史上で、これに該当する国家として16世紀のポルトガル、17世紀のオランダ、18世紀〜19世紀の大英帝国、20世紀のアメリカ合衆国などが挙げられると思われますが、それぞれは同じ覇権主義国家であっても同一視出来ない部分があると考えられています。

(1)植民地支配の覇権主義国家
 
 植民地支配は16世紀にスペインとポルトガルが金銀財宝を含む資源を求めて新大陸へ進出したことにより始まりましたが、これに端を発して絶対王政にあった当時のヨーロッパの各国は自国の利益を求め競うことになったことから植民地争奪戦となり、これが、この分野での覇権争いのもとなったと考えられます。このことにより当時の、これらの国々は覇権主義国家の代表例として捉えられることが出来るのではないかと考えられます。

 この覇権主義国家の多くは進出先の国の人々の総意に関係なく植民地化を図り主権を侵す結果を招いたことから進出先の社会の有り様を大きく変えることになりました。その後、その多くは、長い間、他国に支配されることになり、植民地として第2次大戦の終了まで続くこととなました。

(2)第2次世界大戦後の覇権主義国家
 
 第2次世界大戦後にアメリカとソ連との間でイデオロギーの違いから東西冷戦が始まり一時、両国間の覇権争いが起こりましたがソ連崩壊と共にソ連は覇権主義国家ではなくなったと考えられています。一方アメリカは世界大戦に参戦はしましたが本土での戦いがなく戦争による国内の荒廃からも免れたため国力が温存されたことから戦後に急速な発展を遂げることになりました。特に広大な土地に支えられた国力によりイノベーション(IT)、技術、通貨、金融、軍事等の各分野で世界の中で圧倒的な優位に立つことになりました。

 アメリカはヨーロッパからの移民を中心とした多民族の寄り合い所帯国家ながら、その長い歴史の中での紆余曲折を経て世界に例を見ないほど民主主義が定着した国になりました。そのため社会全体が柔軟性と寛容性に富む社会となったことで排他的にならず世界中から優秀な人材を集めアメリカ国民として取り込むことで、その能力を活用したこともアメリカが優位に立つことが出来た大きな要因であったと思われます。

 このためアメリカは近年のIT技術の発達によるグローバリゼーションの広がりにも支えられて基軸通貨国になると共に経済から軍事等に至る各分野で世界のリーダー的役割を果たすこととなったために世界の秩序はアメリカ抜きには考えられなくなった状況となりました。これは圧倒的優位性から他国に大きな影響を及ぼすことでアメリの国益にも叶うこととなり一種の覇権主義的な形が形成されことになりました。しかしながら現在のアメリカの覇権主義は他国の主権を侵し支配すことにまで至らないことが多く植民地覇権主義とは大きく異なるものと考えられます。

(3)21世紀の覇権主義国家
 
 ここ数年、中国の国際法を無視した力による東シナ海や南シナ海への海洋進出や経済圏構想「一帯一路」による基盤の低い開発途上国の囲い込みなどの覇権的な活動が目立つようになりました。これは自らが持つ優位性を利用して他国に大きいな影響を与える行動であると考えられることから中国が覇権主義国家と見なされる部分があることは否定できないと考えられます。

 特に、これまでの覇権主義国家の動きが主に経済的な面が主だったのに対して、中国の覇権主義は軍事力を背景とする面が多く含まれることが特徴的で、これによる国際法を軽視した行動は、これまでと異なるところがあると考えられます。また非民主主義国家の多くは一部の権力者もしくは集団による独裁体制が多く、国の政治体制は国民の総意によらないことから状況に応じて間単に変わる可能性が低いと考えられ民主主義国家と大きく異なる覇権主義国家と言えます。

 このようなことから21世紀に入って第2次世界大戦の後に見られた、かっての米ソの東西冷戦のような新しい覇権争いが中国と欧米との間に起こりつつあることが明確になって来ました。中国は独裁的な政治体制にあり政権の政治的行動に国民のチェック機能がなく、その政治理念と政治体制が替わる可能性が低いことから選択の幅が限られ柔軟性と寛容性に欠けることが考えられます。このことにより覇権争いに伴う両者の話し合いもしくは外交努力での解決は難しくなり、双方が譲らない場合には、とどのつまりは力の背景による解決にならざるをえない可能性が高くなることが考えられます。

 特に、国力のない北朝鮮のような小さな国でも原爆等の大量破壊兵器を持てば世界に大きな発言力を持つことが出来ると考えられるようになったことから軍拡に力を入れる覇権主義国家が世界に増えつつあると言っても過言ではない状況になっていると考えられます。

 また中国が台頭する前はアメリカが世界の覇権を握っていたことからアメリカの警察官的指導力により覇権争いは治まっていたと考えられていましたが、ここへ来て中国の台頭による欧米との覇権争いは、かってのキューバ危機ののような場面が予測され第3次世界大戦の発端となる危険性もあるのではないかとささやかれるようなりました。

10.争いと戦争の回避
 
10.1 争いは、なくならない。
 
 これまで見てきたように人類は有史以来、数えきれないほどの争いや戦争を繰り返して多くの生命財産を失い数多くの人類の悲劇を繰り返してきました。そして、その反省から、これまで世界中で、その起こる要因を探し出し取り除くための涙ぐましい努力と挑戦が長い人類の歴史の中で続けられてきました。その中でも最も大きな要因として考えられるのが人間の持つ、とどまる事を知らない本能外欲求に代表される欲望ではないかと考えられます。従って争いをなくすには、とりあえず、この要因を排除することが最も有効な手段と考えられます。

 しかしながら、それは根源的に人間の人間たる証拠であり、これを取り除くことは人間を辞めるという以外に考えられないことです。従って、ここで重要なことは、この欲望をいかに人類全体の安定と安寧との調和を求めてコントロールすることが出来るかと言うこととなります。そのために人類が、その歴史の中で試行錯誤を重ねて結果として生み出したのが、これまで、ご紹介してきた種々の政治体制、政治制度、経済制度、国家体制等の政治システムの構築と考えられます。

 しかし実際には、どのような政治システムを作ろうとも不特定多数の価値観の異なる多くの人の、すべての人を満足させることは至難の業であることから、いずれの場合も不平不満の発生は避けられず争いのもととなる“もめ事”を回避することは難しいと考えられます。同様に政治理念の異なる国家と国家との関係に於いても、交渉の、すべてに於いて双方が満足する結果を得ることは難しく争いの種はなくならないと考えられます。

 このようなことから単純に考えると、この世の中から争いや戦争を無くすことは難しく、戦争と平和を語る時には、これを前提にして考えざるを得ないことになります。

10.2 争いを少なくするための調整機能
 
 このように争いをなくすことが難しいとすれば次に考えられることは、どうしたら限りなく、これを減らすことが出来るかに尽きると言うこととなります。

 それを実現する一つの手段として考えられたのが、これまで多くの民主主義国家で行われている三権分立による争いの調整機能かと思われます(「4.“もめ事”と争いの回避」参照)。

 調整機能とは議会で国民の代表により制定された法律にもとづき国民より執行権を与えられた政府が警察権を行使して違反者を取り締まり犯罪者は司法で裁かれると言うことにより争いの減少を目指したものです。これは人間が本来持つ自然権を犠牲にするか政府に譲渡することにより、お互いの寛容と譲り合いにより争いの発生を最小限に抑えようとするものですが、このことにより国民の間で起こる争いを減らすことでトラブルを最小限して国民の生命財産を守るかと言うことになります。

 同様に世界の中にも各国を越えた三権分立に相当する権限を持つ上位機関をつくり、それれに各国の主権の一部を譲渡することにより戦争のもとになる争いを最小限に留めることが出来るのではないかと言う考えが成り立つのではないかと思われます。

 この考え方は実際に第1次世界大戦後には世界連盟が第2世界大戦後には世界連合が、その悲劇の反省から同じことを繰り返さいと言う願いを込めて設立されました。

10.3  国際連盟と国際連合
 
 国家間の争いの平和的処理として国際紛争平和的処理条約が、はじめて採択されたのは1899年に開催された第1回ハーグ平和会議であるとされていますが、これが第一次世界大戦後の1921年に設立された国際連盟の設立につながったとされています。しかし国際連盟は第2世界大戦を止められずに終わったこともあり第2世界大戦後には、その反省の上に立って国際連合が設立されることになったとされています。しかし国際連合も、2022年現在、その欠陥が大きく目立ちはじめ世界各地に起こる紛争や戦争を止められず機能不全に落ち入っているとされています。

1)国際連盟
 
 国際連盟はアメリカ大統領ウィルソンによって提唱され1920年1月に成立した史上初の 国際平和機構でありました。その目的を世界の平和維持と国際協力とし本部はスイスのジ ュネーヴに置かれました。しかし次の理由により初期の目標を達成することなく失敗に終 わり1946年4月には「国際連合」の創設に伴い解散することになってしまいました。

 その主な理由は次のようなことであったとされています。

(1)総会と理事会の議決には全会一致の原則が必要とされていたため一国でも反対すれば意思決定ができず何も決められないため対応に迅速性を欠いた。。
(2)経済制裁しかできず武力制裁は認められていなかったため有効な制裁手段が執れなかった。
(3)当時有力な国であったアメリカが自国の議会の承認を得られず不参加であったことと途中で脱退する国が続出することになり国際連盟として弱体化して行くこととなった。

2)国際連合
 
 国際連合はアメリカ大統領フランクリン=ルーズベルトにより提唱され、第二次世界大戦中の1945年6月に国際連合憲章の採択をもって成立し加盟各国の批准を得て同年10月に正式に設立されました。その目標は国際連盟の失敗を教訓に世界平和と安全の維持、諸国の友好関係の促進、国際問題や紛争の解決および人権の尊重などとされています。

 第二次世界大戦後に本部をニューヨークに置き2020年の段階で世界196ヵ国が加盟する大規模な国際平和機構となりました。先の世界連盟と異なる主な特徴は次の通りとされていますが、この中で常任理事国5ヵ国が拒否権を持つという仕組みの導入は、現在、世界中で起こっている紛争や戦争を防ぐことが出来ていない大きな理由とされており、その結果、現在の国際連合は機能不全に陥っているとされています。

(1)常任理事国5ヵ国と非常任理事国10ヵ国で構成される安全保障理事会があり、その議決は賛成多数で採択される。
(2)ただし常任理事国の5カ国(アメリカ・イギリス・フランス・ロシア・中国)は拒否権を持ち、その1カ国でも拒否権を発動すれば、その決議は否決されることになっている。
(3)経済制裁だけでなく武力制裁も認められているが常設の軍隊を持たないため平和的手段を尽くすことを前提とした安全保障理事会の議決により加盟国が連合国軍として各国 が国連に兵力を提供することが出来るようになっている。
(4)紛争解決のための国際司法裁判所が国際連合の一機関として設置されている。

3)国際司法裁判所
 
(1)国際司法裁判所の目的と仕組み
 
 国際司法裁判所は国連憲章に基づき国連の司法機関として1945年に設立されオランダのハーグに本部が置かれています。その目的は紛争当事国を対象として国家間の紛争の解決を図ることにありますが基本的には自らが紛争を取り上げることはなく当事国の提訴による裁判となります。

 裁判には、事の正否を判断し裁くための判断基準となる法律と、それを守らせる強制力が必要となりますが、国内であれば立法機関である議会で制定された法律により裁判が行われ行政機関である政府が持つ警察権の執行で裁判の結果を守らせる強制力が確保されており裁判の結果に従わない場合には制裁(刑罰)を受けることになり争いを防止することが出来ることになります。

 しかしながら国際社会においては世界の上に立つ立法機関はなく強制力を持つ行政機関もないことから国際司法裁判所の裁判に於いては裁判に当たって国連憲章の趣旨の受け入れと適用すべき法律と、その強制力について当事者同士の合意と同意を必要とすることになります。これは裁判の結果に強制力が伴わない場合は裁判の結果が履行されず争いを止めることは出来ないと考えるからです。従って当事者同士の合意と同意が得られない裁判は行うことが出来ず国際司法裁判所は、その機能が一部制限されることとなります。

(2)国際法
 
 最近の世界では中国の東シナ海進出、尖閣列島の領海侵犯、韓国による徴用工問題、ロシアのウクライナへの侵攻など西側から国際法違反と呼ばれる事件が多発しています。

 国際法と言っていますが現在のところ世界共通の認識に立ち正式に文書化された国際法と言うものはなく各国の都合を優先した独自の解釈での国際法を各国が主張しているのに過ぎない状況にあります。

 特に民主主義国家と非民主主義国家が主張する国際法には大きな違いがあり、お互いの国際法違反の応酬となっています。

 現実には政治理念、文化、宗教、経済、地勢等が大きく異なる多種多様な国家が、お互いの利害を超えて寛容と譲り合いを必要とする共通の法律としての国際法をつくることは至難の技と思われることから、これは国際司法裁判所の裁判機能の限界を招くことになっており国際紛争の解決の機能を果たしていないのではないかと考えられています。

10.4 争いと戦争の回避の可能性
 
 第2次世界大戦の反省に立ち設立された国際連合も、今や機能不全に落ちいっている状況にあり争いと戦争の回避に関する術(すべ)の見通しが立たなくなっていると思われることから世界は恐怖と不安の渦中にあると言っても過言ではないと思われます。特に政治理念の変化の可能性が高く政治体制の多様性が期待できる民主主義国家と権力者が変わらない限り政治理念と政治体制の多様化が期待できない非民主主義国家の対立は深刻で今や両国家が寛容と譲り合いの精神に立ち変えることを期待するしかないような気がします。

 あとは民主主義国家が協力して武力以外の平和的手段で非民主主義国家から寛容と譲り合いの精神を引き出す以外に方法はないような気がしていますが、そのためには民主主義国家同士が争っている場合ではなく結束を益々強くして非民主主義国家との関係強化と協力強化を図ることが求められてくるではないかと思われます。

 また世界には地球温暖化、環境破壊、資源の枯渇、人口爆発等に代表される人類共通の最大の戦いもあることから、これには民主主義国家と非民主主義国家との接点もあり、お互いに協力すべき点も多く、この観点からも両国家が歩み寄れることに期待したいものだと思っています。特に今後益々進むグローバリゼーションの拡大は、その助けになるものと信じたいものだと思っています。

 アメリカのSF映画「猿の惑星」で地球から宇宙船で飛び立ち冬眠した形で数千年の長い時間をかけて未知の星に辿り着いた宇宙飛行士の話がありました。そこは進化した知恵を持ち人間に近い生活をしている類人猿とおぼしき猿の世界でした。最終的に宇宙飛行士は類人猿からの迫害をうけて逃げ延びることになったのですが途中の海岸で壊れかけたアメリカの自由のシンボル自由の女神の銅像を見ることになり、この星が地球であったことを知り愕然とすることとなりました。

 つまり、ここは人類が絶滅し、その文明が壊滅尽くされた地球だったのだのでした。宇宙飛行士は、これは人類の愚かな行為により引き起されたことによる変わり果てた地球の姿であることを悟り絶句したところで、この映画は終わっています。自然から与えられた地球の資源を浪費し環境を破壊し、お互いに争っている現在の世界の状況を見ると、これは決して、あり得ないことではなく、このようなことが起こらないように知恵をだし努力をすることを人類には求めれれているのではないかと思われてなりません。

11.平和とはなにか
 
11.1 平和の原点は個人の平穏にある
 
 平和とは何かと言われて、すぐに戦争がないことと考える人が多いと思いますが戦争がなければ平和と言えるのかと問われると、それには多少の疑問が残ることだと思われます。

 例えば他国との戦争状態にはないとしても国内に争いが絶えず犯罪が多発し国民の生命財産が侵される危険があるような状態では個人としても国としても平和であるとは言い難い面があると考えられます。

 終局的に平和とは人間社会の平穏を意味するとすれば、それは国民の一人一人の日常生活において個人的、社会的、経済的、精神的の、いずれもの面でも支障がなく日常的に過ごせている状況であると考えることが出来ると思われます。従って国は個人から成り立っている以上、個人の平和なくして国の平和もないと思われ、引いては世界の平和も考え難いとろがあるような気がします。そのようなことから平和を考える時には個人の平和を出発点として考えるべきではないかと思っています。

 個人の日常生活に支障がないと言うことを一言で言えば個人にトラブルもなく争いにも巻き込き込まれることもないと言うことになります。しかし人間は最低でも二人以上が、お互いに助け会って行かなければ生きてはいけない動物であるとされおり人間が二人以上集まると価値観の相違から何らかの利害の対立が起こる可能性が高くなり、それが個人間の“もめ事”や争いのもととなり日常生活の支障となって現れることになると考えられます。
(「4.“もめ事”と争いの回避」参照)

 従って個人の平和を維持するためには、この支障のもととなる“もめ事”や争いの発生を極力抑える必要がありますが、人類は、これまでの歴史の中で、これに対する努力と挑戦を重ね社会契約説を生み出し民主主義を育ててきました。しかし民主主義が生まれて1世紀以上経ちますが非民主主義の台頭もあり、未だに国内外での“もめ事”や争いや戦争はなくならず世界は平和とは言えない状況にあります。

 もともと社会契約説は、人間同士の寛容と譲り合いと信頼を前提としており、これなしには考えられないことから、それらが大きく揺らいでいるとしか思えないところがあります。その大きな要因はインターネット、SNS、ツイッター、ブログなどの情報伝達技術の発達による情報の氾濫に影響された人々の価値観の多様化と複雑化にあるのではと思われます。

 この世界では誰でもが発信者になれると同時に評論家になれることから中にはプロパガンダを伴う信頼性が疑われる無責任な発言が飛びかい人々の判断力を狂わせる結果を招いているようです。その結果、人々の持つ価値観は一次代前に比較して大きく変化すると共に多様化し寛容と譲り合いと信頼の維持に影響を与えることになり現在の状況を招いているとしか考えられないところがあります。

 一方、情報の受け手である人々には氾濫する情報を正確に判断し行動することが求められますが、判断を間違えると“もめ事”や争いの種を蒔くことに繋がりかねません。

 従って人々には、そのための知識と応用力が必要となりますが、それは、それぞれが持つ生い立ち、経験、教育によるところあると思われます。その中でも特に、人々に寛容と譲り合いと信頼の理解と大切さを教えることは重要であり、そのための教育が無視できないと考えられます。

11.2 教育の重要性
 
1)コミュニケーションの必要性
 
 従来の平和教育は戦争の結果の事実から、その怖さ、悲惨さ、愚かさを教え、戦争反対、戦争は良くない、戦争はやってはならないと言うことに留まり、どうしたら戦争を避け、なくすことが出来るか、そのためには何をすべきかまで議論が及んでいないような気がします。

 戦争の怖さ、悲惨さ、愚かさを教えることは、もちろん必要な事ではありますが、そこで終わっていたのでは本当の平和には繋がらないのではと思われます。

 平和の議論は個人の平和が出発点であるとすると、それを阻害する要因となる“もめ事”や争いの発生を最少に抑えることが重要であり、その実現には寛容と譲り合いと信頼を育む人と人との間のコミュニケーションが重要であると考えられます。コミュニケーションが欠けると話し合いが言い合いになり、言い合いが争いになり最後は暴力の世界になる可能性が高くなります。従って平和教育は、まずは個人間のコミュニケーションから始めるべきと思います。

2)コミュニケーションのための注意事項
 
 コミュニケーションは、個人だろうと社会であろうと国家間であろうと対立の立場にある場合には相互信頼を保ち疑心暗鬼にならないためにも重要であると考えます。ここでは個人ベースでの注意事項を挙げてみたいと思いますが拡大解釈して国家間のコミュニケーションの維持にも当てはめて考えられればと思っています。

(利害が対立しない場合のコミュニケーション)
1)第一印象を大切に、初めは外見だけでしか判断出来ないのだから
2)相手によって偏見を持たない。人から信用されなくなる
3)損得での、つきあいをしない。やることがえげつなくなり長続きしない。
4)貸し借りはつくらない。10年のつきあいも一度に壊れる。
5)相手の悪口を言わない。相手に必ず伝わっていく。
6)ほんとうの事を言ってくれる人を大切に。それだけ自分のことを理解していてくれるのだから。
7)悪い所だけではなく相手の良い所でつき合えば悪いところが消えていく。
8)類推で、ものを言うな。事実を確認してから物を言え。誤解を招く。
9)失意、病気の時こそ本当のつきあい、落ちぶれて変わらない心がつき合いを深め。
10)幅広い人との、つきあいと人脈造りに努力せよ。人間の幅を広くする。嫌な人とつき合うのもノウハウのひとつ。

(利害が対立する場合のコミュニケーション))
1)人は10人10色、相手をみてつきあい方を変えろ。要領は魚釣りと同じ、魚の種類によって仕掛けも釣り方も異なる。
2)意見が対立したら一旦引き下がり、次の手を考えて出直せ。対立が進むと理屈より感情が先に立ち、お互いに相手が見えなくなる。更に進むと信頼関係の破壊が起こる。
3)ケチを付けられたとも思うな。新しいドバイスを受けたと思え。答えはひとつではない。あまりこだわると議論がこじつけに終始し、何をやっているのか判らなくなる。 
4)自分だけが一番正しいと思うな。世の中には、いろいろな考え方がある。あまりひとつのことにこだわると人から嫌われる。
5)シンパ(同調者)を、なるべく多く作れ。自分の意見を個人的見解ではなく客観的見解に変える。
6)感情を外に出すな。感情は相手とのパイプを断ち切り議論を阻害する。常に自分の感情をチェックせよ。 7)組織の中では上位にある者が優先することを割り切れ。組織は責任と権限で動いている。上位者が3回同じ事を言ったら従うべきである。責任は上位者(組織)に任せよ。
8)相手の裏を読め。言われた事を1とし回答を常に3倍にすれば信頼は3倍になる。
9)日頃の信頼関係が最大の武器。信頼関係があれば余分な言葉はいらない。1言えば3判ってくれると共に少々の無理は受け入れてくれる。
10)低次元の問題にとらわれるな。誰にでも判っており、結果が、容易に予測できるような、どうでも良い事をことさらに言うことは避けよ。その人の見識のレベルをさらけ出すようなものだ。

11.3 今後の日本に必要な事
 
 日本は鉱物資源、石油資源、生産資材をはじめとする資源に恵まれていません。従ってそれらの多くは好むと好まざるとに関わらず外国からの輸入に頼らざるを得ないのと同時に外貨を稼ぐため貿易の拡大を図る必要があります。このことから今後、日本は多くの国と付き合って行かざるを得ないことになり、そのためにも世界平和は日本にとってかくべからずのことです。従って世界の、どこで戦争があっても直接的にも間接的にも、大きな影響を受け日本の平和維持の障害になることは火を見るより明らかなことかと思われます。

 しかし日本には資源はありませんが人口が多く人材は豊富です。従って日本が世界と渡り合い日本の平和を守り世界に吾していくためには、人材の活用こそが決め手となるのではないかと思われます。

 しかしグローバリゼーションが益々拡大する中では日本国内だけに留まっていたのでは限界があります。そのためには日本人の多くが外国に出て行ってイニシアティブをとることが大切なことです。さらに技術分野だけでなく経済的分野でも日本人が海外で活躍することになれば日本の優位性は増すことになり日本の平和の維持に大きく資することになると思われます。

 そこで必要な事は海外でも活躍できる人材の育成です。そのためには教育です。従って教育こそが今後の日本の平和を守るための最大の手段であると認識すべき時ではないかと考えます。そう言った観点から教育者の方々には是非平和教育の中にコミュニケーションの大切さを採り入れて頂けるようにお願いしたいと思います。


  続きを読む   →→ あとがき へ 




Copyright © 2022 なぜ戦争はなくならないのか All rights reserved.
by 個人事業者、SOHO、中小企業専門 ホームページ作成サービス